扬州广陵区一人核酸初检阳性,曾与确诊病例在同一棋牌室打牌

扬州广陵区一人核酸初检阳性,曾与确诊病例在同一棋牌室打牌

新京报快讯 据广陵发布官微消息,7月29日,广陵区汶河街道辖区内一名居民经新冠病毒核酸检测,其初检结果呈阳性。经初步流调,7月23日至25
防疫关键阶段家中开棋牌室聚众打麻将,扬州一居民被行政处罚

防疫关键阶段家中开棋牌室聚众打麻将,扬州一居民被行政处罚

2021年7月31日15时许,扬州广陵公安分局李典派出所接群众举报称,辖区李典镇某居民刘某家中有人聚众打麻将。接报后,民警立即赶赴现场。到
记者卧底奈雪的茶:蟑螂乱爬,竟有网友质疑真实性

记者卧底奈雪的茶:蟑螂乱爬,竟有网友质疑真实性

一则标题为新华社记者卧底“奈雪的茶”打工视频,一经网络曝光,引发网友热议。该视频标题配文说明,“奈雪的茶多家分店存在蟑螂乱爬、水果
保罗降薪了!跳出合同重签4年1.2亿,为夺冠牺牲太多,继续补强

保罗降薪了!跳出合同重签4年1.2亿,为夺冠牺牲太多,继续补强

早在赛季中期就有记者说保罗不会执行最后一年得合同,他大概会放弃下一年得4420万美元的薪水,想要与太阳签订一份更加长约的大合同,保罗始
重磅!保罗4年1.2亿续约太阳 已接受左手腕手术预计训练营回归

重磅!保罗4年1.2亿续约太阳 已接受左手腕手术预计训练营回归

北京时间8月3日,当保罗带伤帮助太阳时隔28年重返总决赛舞台获得亚军,如今根据ESPN报道保罗已经接受了左手腕手术,预计将在新赛季的训练营
调控再加码!广州黄埔区取消人才购房政策

调控再加码!广州黄埔区取消人才购房政策

「本文来源:金羊网」羊城晚报全媒体记者 孙绮曼8月2日,广州市黄埔区住房和城乡建设局、广州开发区建设和交通局联合发布了关于取消人才住
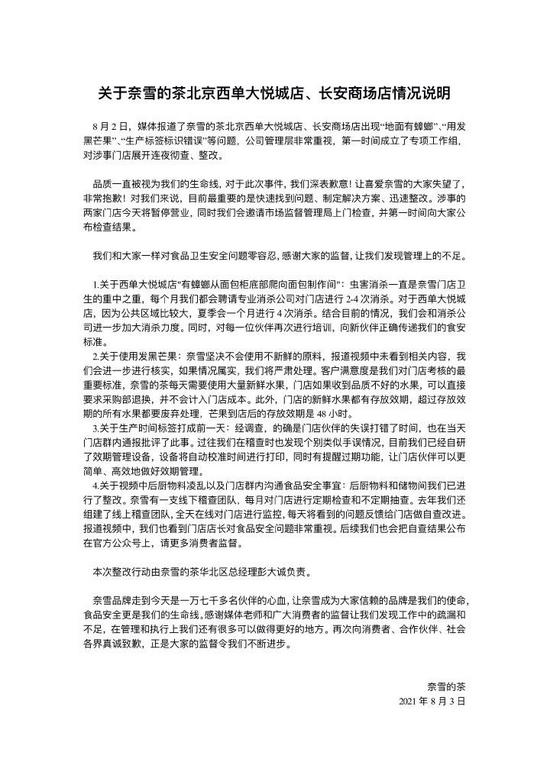
新华社记者卧底曝光奈雪的茶卫生问题,蟑螂乱爬 奈雪的茶最新回应

新华社记者卧底曝光奈雪的茶卫生问题,蟑螂乱爬 奈雪的茶最新回应

来源:新浪财经近日,有新华社记者卧底网红奶茶店奈雪的茶,发现其多家分店存在蟑螂乱爬、水果腐烂、抹布不洗、标签不实等问题。该记者应聘
1夜4消息:保罗1.2亿留太阳!洛瑞签热火!1人签1.84亿超级合同!

1夜4消息:保罗1.2亿留太阳!洛瑞签热火!1人签1.84亿超级合同!

北京时间8月3日,过去的这个夜晚注定不平凡。在这一夜NBA诞生了四份超级合同其中两份合同已经过亿。这里面涉及的球星都是实力派,当然保罗
新华社记者卧底网红奶茶店“奈雪的茶”,蟑螂乱爬!

新华社记者卧底网红奶茶店“奈雪的茶”,蟑螂乱爬!

新华社记者卧底网红奶茶店“奈雪的茶”,蟑螂乱爬!乔志峰近日,新华社记者“卧底”网红奶茶店“奈雪的茶”,发现其多家分店存在蟑螂乱爬、
三消息!保罗1.2亿续约,巴特勒1.84亿续约,洛瑞加盟热火

三消息!保罗1.2亿续约,巴特勒1.84亿续约,洛瑞加盟热火

北京时间8月3日6点,NBA自由市场正式开启,按照以往的惯例来说,今天是异常热闹的,果然,以往曝出的那些的流言真的就实现了。首先是保罗8