8月2日广西新增密接者11人丨你关心的疫情问题,钟南山给出最新研判

8月2日广西新增密接者11人丨你关心的疫情问题,钟南山给出最新研判

「本文来源:广西日报」8月3日自治区卫健委发布最新疫情通报8月2日,广西新增密切接触者11人8月2日0至24时,全区无新增本土确诊病例、疑似
南京疫情让全国再一次进入了全面戒备状态

南京疫情让全国再一次进入了全面戒备状态

这是格物为致知的第192篇文章惭愧,之前因各种各样的问题,疫情信息更新较为缓慢。(一)7月20日南京机场发现了9例阳性病例:在7月30日,南
郎平回应不再执教,英雄永不落幕,女排精神永远年轻

郎平回应不再执教,英雄永不落幕,女排精神永远年轻

中国女排总教练郎平在刚刚接受新华社东京奥运报道团前方记者采访时,回应有关不再执教的问题。她表示,相信年轻一代的教练。排球事业是一代
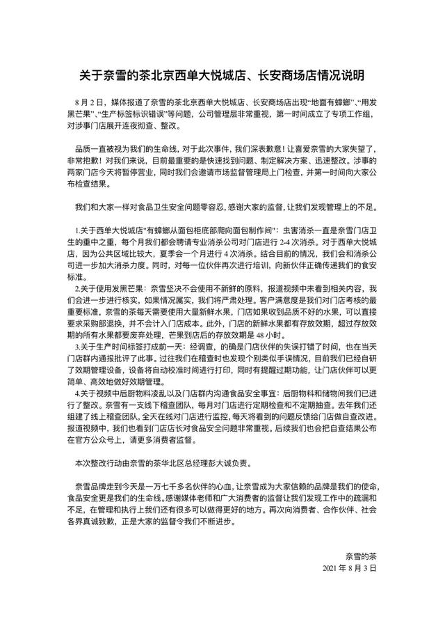
奈雪的茶北京两家涉事门店停业整改

奈雪的茶北京两家涉事门店停业整改

记者随机卧底网红奶茶店奈雪的茶,发现多家门店存在蟑螂乱跑、水果腐烂、抹布不洗、标签不实等问题。其中有一个细节,记者被安排擦盘子的工
盘点奥运会十大感人画面!郎平哽咽道歉,刘诗雯夺银伤心落泪

盘点奥运会十大感人画面!郎平哽咽道歉,刘诗雯夺银伤心落泪

东京奥运会赛程如今已经进行过半,看到来自各个国家的奥运健儿在赛场上努力拼搏的那一刻,深刻的认识到奥林匹克的竞技精神,但是竞技不只有
赛季场均17分!续约哈达威才是他们独行侠的目标

赛季场均17分!续约哈达威才是他们独行侠的目标

任何一支强队想要打出傲人的成绩,出色的角色球员都是必要的。尤其是对于那些想要争冠的球队来说,尽早地签下出色的角色球员,更是非常要紧
独行侠4年7400万续约小哈达威

独行侠4年7400万续约小哈达威

The Athletic记者Shams Charania报道,多位消息人士称,独行侠和小哈达威达成4年7200万美元续约留队。ESPN记者Woj报道,经纪人Mark Bart
凌晨道歉!记者卧底曝光“奈雪的茶”:蟑螂乱爬、水果腐烂、标签不实

凌晨道歉!记者卧底曝光“奈雪的茶”:蟑螂乱爬、水果腐烂、标签不实

暑期已至,作为深受年轻人追捧的奶茶,将迎来销售旺季。但上海市市场监管部门今年上半年对1点点、茶百道、7分甜、都可(coco)、熊姬等多个
国家卫健委:2日新增新冠肺炎确诊病例90例 其中本土病例61例

国家卫健委:2日新增新冠肺炎确诊病例90例 其中本土病例61例

新华社北京8月3日电 国家卫生健康委员会3日通报,8月2日0—24时,31个省(自治区、直辖市)和新疆生产建设兵团报告新增确诊病例90例,其中
霍华德回来了,卡鲁索4700万被人挖走了,施罗德,你还不着急吗?

霍华德回来了,卡鲁索4700万被人挖走了,施罗德,你还不着急吗?

8月3日,NBA自由市场开启的第一天就诞生了很多超级合同,保罗4年1 2亿美元跟太阳续约,巴特勒4年1 84亿跟热火续约,洛瑞先签后换,3年9000