“一个中国”不容双面人和稀泥!小S因立场问题口碑崩塌、狂丢代言...

“一个中国”不容双面人和稀泥!小S因立场问题口碑崩塌、狂丢代言...

北京时间8月1日,羽毛球女单决赛中内地选手陈雨菲2比1战胜了台北选手戴资颖,获得金牌。  正在大家祝贺陈雨菲获得金牌的时候,小S却在ins
数周食安培训“挡不住”蟑螂 记者卧底掀开奈雪的茶卫生“盲区”

数周食安培训“挡不住”蟑螂 记者卧底掀开奈雪的茶卫生“盲区”

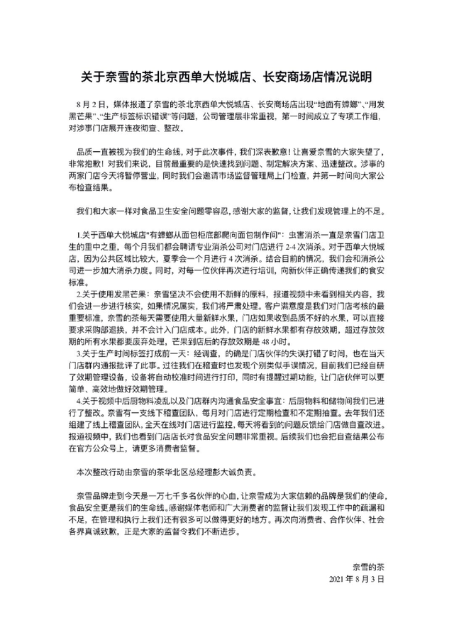
中国科技新闻网8月3日讯(勾春然)8月2日,奈雪的茶两家位于北京的店面被媒体曝出存在地面有蟑螂、用发黑芒果、生产标签标识错误等食品安全
明星的律师函都写的是“名誉侵权”,而不是“诽谤罪”

明星的律师函都写的是“名誉侵权”,而不是“诽谤罪”

有人戏称,明星发个毒誓都比律师函让人信服。经历了陈羽凡早上写律师函下午被抓进去,和吴亦凡写律师函几天后被拘留,潘玮柏工作室律师声明
卧底记者曝光门店卫生问题,奈雪的茶股价暴跌

卧底记者曝光门店卫生问题,奈雪的茶股价暴跌

来源:一财网原标题:卧底记者曝光门店卫生问题,奈雪的茶股价暴跌奈雪的茶暴跌,媒体报道北京西单大悦城店、长安商场店出现地面有蟑螂、用
一小时连夺四金,打破多项世界纪录,网友:中国队永远的神

一小时连夺四金,打破多项世界纪录,网友:中国队永远的神

在昨天的东京奥运会中,对于我们中国网友来说简直是值得狂欢的,在短短一个小时内,中国代表队连续获得四枚金牌,就连相关媒体都来不及做祝
吴亦凡为何会被全平台封禁?

吴亦凡为何会被全平台封禁?

关于吴亦凡被全平台封禁,作品全部下架这事情,还真是内娱第一人,但我想不会是最后一人。这个处理释放出一个信号,将来再有艺人出现污点,
多品牌宣布与小S终止合作,71.54%受访者认为小S称“国手”有问题

多品牌宣布与小S终止合作,71.54%受访者认为小S称“国手”有问题

近日,小S在外网发文为台北选手加油,称要把全部“国手”请到家里吃饭,引发了网友热议。随后,清扬、寿全斋等品牌宣布与小S终止合作。小S
各协会就吴亦凡事件发声,但有一点说错了!这世上根本就没有明星

各协会就吴亦凡事件发声,但有一点说错了!这世上根本就没有明星

吴亦凡事件持续发酵,更多细节被公布,真相逐渐露出水面,各类协会也就开始了密集发声,纷纷谴责无德明星、劝醒无脑追星,但依然把娱乐圈里
张家界建立13个方舱核酸检测实验室

张家界建立13个方舱核酸检测实验室

张家界建立13个方舱核酸检测实验室由钟南山院士担任主任的广州实验室、国家呼吸研究中心提供技术指导华声在线8月2日讯(湖南日报·华声在线
上海确诊病例为外航货机闭环运送驾驶员,14天内未离沪

上海确诊病例为外航货机闭环运送驾驶员,14天内未离沪

8月3日上午9:30,上海举行疫情防控工作新闻发布会,邀请市卫生健康委主任邬惊雷、浦东新区副区长李国华、市新冠肺炎临床救治专家组组长张文