【摘要】 A股600亿市值的上市公司上海电气,又出大事了。刚刚公告,50岁的执行董事兼总裁 ,5日不幸逝世。而值得注意的是,上海电气此前自曝踩雷,
A股600亿市值的上市公司上海电气,又出大事了。刚刚公告,50岁的执行董事兼总裁 ,5日不幸逝世。
而值得注意的是,上海电气此前自曝踩雷,涉及金额高达83亿,而上个月,董事长兼首席执行官、法定代表人郑建华涉嫌严重违纪违法,目前正接受上海市纪委监委纪律审查和监察调查。
上海电气:执行董事兼总裁黄瓯
于8月5日不幸逝世
5日晚间,上海电气发布公告称,公司执行董事兼总裁黄瓯先生于2021年8月5日不幸逝世。黄瓯先生在公司任职期间,为公司的发展付出了辛勤的努力,做出了重要的贡献。公司对黄瓯先生的不幸逝世表示沉痛的哀悼,并向黄瓯先生的家属致以深切的慰问。
目前公司的生产经营情况正常。

根据公开资料,黄瓯今年50岁,公司董事、总裁、党委副书记,上海电气集团企业服务有限公司董事长(法定代表人),拥有丰富的发电设备制造业经验。

黄瓯于 2004-2006 年期间曾担任上海汽轮机有限公司总裁,
于 2007-2009 年期间曾担任上海电气电站设备有限公司副总裁,
于 2006-2013 年期间担 任上海电气电站集团执行副总裁,
于 2011-2015 年期间担任上海电气集团股份有限公司首席技术官,
2015-2016 期间担任上海电气集团股份有限 公司副总裁,
2016-2018 期间担任上海市经济和信息化委员会副主任。
黄瓯毕业于上海交通大学,持有工学硕士学位,教授级高级工程师。

原董事长被审查调查
公司曝83亿巨亏风险
上海电气这段时间不平静。
早前的5月30日,上海电气发布重大风险提示公告称,自4月末起,公司发现控股子公司上海电气通讯技术有限公司出现应收账款普遍逾期、客户存在不同程度的欠款行为以及无法偿还上海电气提供的股东借款等情况。极端情况下,上述异常情况将造成上海电气总计83亿元的净利润损失。
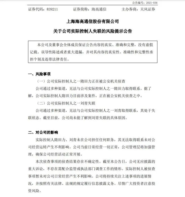
7月27日,中共上海市纪律检查委员会官方微信公众号“廉洁上海”发布消息,上海电气(集团)总公司党委书记、董事长,上海电气集团股份有限公司(以下简称“上海电气”)党委书记、董事长郑建华涉嫌严重违纪违法,目前正接受上海市纪委监委纪律审查和监察调查。 7月27日晚,上海电气就此事发布公告并表示,目前公司已对相关工作做了妥善安排,上述事项不会对公司正常生产经营造成重大影响。公司将密切关注上述事项的进展情况, 及时履行信息披露义务。 不过,就在当天早上,上海电气官方微信公众号还发布消息,上海电气干部大会暨风控大会于7月26日以视频会议形式召开,郑建华出席并讲话。 公安紧急介入 5月30日起,上海电气事件引燃了A股通讯领域“连环雷”。至今短短2个月时间内,包括宏达新材、瑞斯康达、中天科技、凯乐科技、汇鸿集团、康隆达等多家公司相继发布风险提示公告,累计涉及资金超过百亿元,均系电子通信设备业务存在部分合同执行异常。 而其中,隋田力的身影频频出现在爆雷事件中。每家“爆雷”的上市公司都与专网通信业务相关,且有多个共性,要么预付款项出了问题,要么应收账款高比例逾期,还有就是存货减值。 而新三板公司海高通信(839211)最新发布的一则公告,将“专网通信”迷案揭开了面纱一角。根据公告,“专网通信”骗局主角、同时也是海高通信实控人之一的隋田力,正在被公安机关侦查。 在这则“关于公司实际控制人失联的风险提示公告”中,海高通信称: (一)公司实际控制人之一隋田力正在被公安机关侦查。公司通过多种渠道,无法与公司实际控制人之一隋田力取得联系。据了解,公司实际控制人隋田力目前涉及案件,正在被公安机关侦查之中。 (二)公司实际控制人之一刘青(注:系隋田力配偶的弟弟的配偶)失联。公司通过多种渠道,无法与公司实际控制人之一刘青取得联系,其处于失联状态。截至目前,公司尚未能了解到刘青失联的具体原因。 来源:中国基金报

A股“连环雷”背后神秘人失联

