【摘要】 近日,有记者“卧底”网红奶茶店“奈雪的茶”,发现其多家分店存在蟑螂乱爬、水果腐烂、抹布不洗、标签不实等问题。该记者应聘进入“奈雪的
近日,有记者“卧底”网红奶茶店“奈雪的茶”,发现其多家分店存在蟑螂乱爬、水果腐烂、抹布不洗、标签不实等问题。

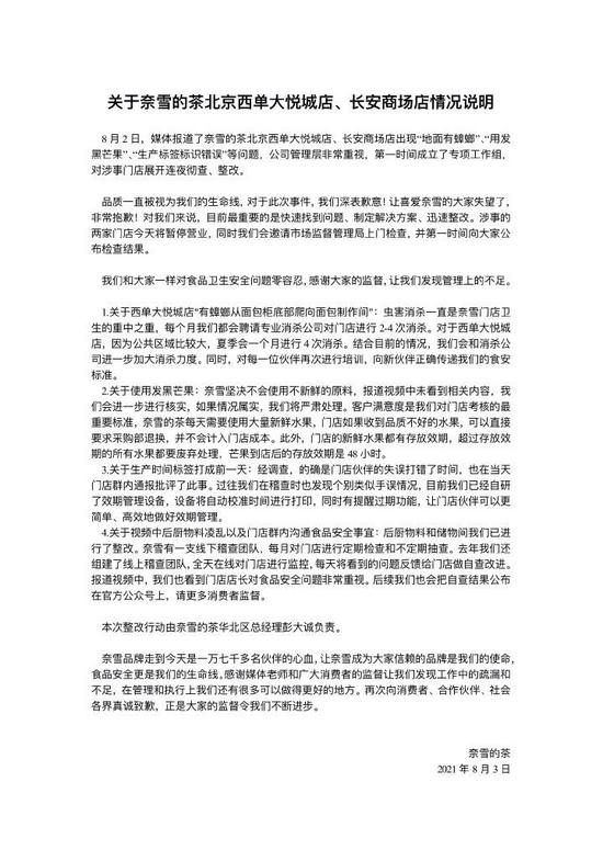
该记者应聘进入“奈雪的茶”北京西单大悦城店,上岗当天,记者看见一只指甲盖大小的蟑螂,从面包展柜底部爬向面包制作间。记者马上报告同组值班店员,但得到“没事,不用管它”的答复。
奈雪的茶对此回应称:对涉事门店展开连夜彻查、整改。

网友称:
还是老老实实喝水吧,不去外面喝这些奶茶了,经了别人的手,就不知道卫不卫生了。
我家就是做餐饮了,我能说, 我也敢说, 我自己也敢天天吃自己的饭,菜卖不完的可以是隔夜的,但是一定要冷藏保存好保存卫生,做餐饮的蟑螂肯定有的,但是也是天天打扫,天天灭杀蟑螂的。我家明档,你是能看见厨房环境怎么样的,地面油不油。本地人做的就是本地人的回头客,不卫生凭啥回头,凭啥比别人卖得贵。
就供应链管理这一块,蜜月冰城甩他们几条街。
奈雪的茶开的店不少啊,基本开在繁华地段,不过我一次也没进去过,以后也不会进了。
奈雪的茶均价40块钱一杯,最最最便宜那款都要28元。这些原材料和成本摆在这里,真的值得这么贵吗?
关键是还卖得这么贵!!比茶颜悦色都卖得贵。
得那么贵!还出这样的事情,良心何在?对奈雪一生黑了。
都是消费者惯的,什么东西,动不动几十块一杯???喝了能长寿吗???还是能抵抗新冠肺炎???
早就感觉有问题了,本来和朋友打卡去的,但是太恶心了:店里苍蝇虫子乱飞,地上墙角处都是垃圾没打扫,餐余垃圾和客户入口用一个门,还在高峰时期清理垃圾。坐标天津和平区,再也不会去了。
有一次我去奈雪买面包,看到一只苍蝇各种面包上飞。我告知他们员工,员工竟然赶出来就算了,很无语。对奈雪面包就再也无感。
举报/反馈
