【摘要】 8月2日,新华社报道显示,奈雪的茶北京西单大悦城店、长安商场店出现地面有蟑螂、用发黑芒果、生产标签标识错误等问题。此外,新华社记者还

8月2日,新华社报道显示,奈雪的茶北京西单大悦城店、长安商场店出现“地面有蟑螂”、“用发黑芒果”、“生产标签标识错误”等问题。
此外,新华社记者还发现奈雪的茶多家分店存在蟑螂乱爬、水果腐烂、抹布不洗、标签不实等问题。
8月3日,奈雪的茶发布官方声明称,该公司管理层非常重视,第一时间成立了专项工作组,对涉事门店展开连夜彻查、整改。
声明表示,北京西单大悦城店、长安商场店两家店已于8月3日起暂停营业,并计划快速找到问题,制定解决方案,迅速整改,将邀请市场监督管理局上门检查,并于第一时间公布检查结果。

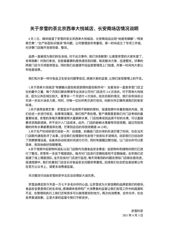
(《关于奈雪的茶北京西单大悦城店、长安商场店情况说明》/来源:奈雪的茶官方微博)
受此消息影响,奈雪的茶股价于8月3日开盘最大跌幅达10%以上。截至发稿,奈雪的茶股价跌幅收窄至9.17%报9.90港元/股,不足发行价一半,市值为跌至169.80亿港元(约合人民币141.14亿元)。
8月3日早间,微博话题“奈雪的茶北京两家涉事门店停业整改”冲上微博热搜,位于热搜榜第7位,北京同城榜第1位。截至发稿,该话题阅读量5709.4万,讨论量2192。
微博用户“霸王花moma”表示:“记者卧底哪家,哪家就有问题?涉事这两家暂停营业,其余的啥事没有。
微博用户“杨静小东东”表示:“你说地摊几块钱的饮料制作环境这么差,我也就算了,你一个把饮料卖得这么贵的,环境还这么差,良心呢?”
微博用户“王王王_请叫我女王”表示:“有啥好整顿的,直接吊销营业执照,在中国这些事的处罚力度太小,就是一再出问题的源头。”
微博用户“思思思思思__念”表示:“连北京大商圈的店面都出问题。其他地方的品控可想而知。”
奈雪的茶(奈雪の茶)成立于2015年,是一家时尚茶饮品牌,主打茶与软欧包产品,客户群体聚焦于20至35岁的青年消费者。2019年7月2日,奈雪的茶入选“中国茶饮十大品牌”。
按2020年零售消费总值计,奈雪的茶在中国高端现制茶饮店市场中为第二大茶饮店平台,市场份额为18.9%,仅次于喜茶。2021年6月30日,该公司在港上市,发行价19.8港元。
