【摘要】 林俊杰潘玮柏被十八线明星谢明皓实名举报,直言与吴亦凡有关?目前那个实名举报林俊杰和潘玮柏的谢明皓工作室被禁言了,这次真的不是浪浪捂
林俊杰潘玮柏被十八线明星谢明皓实名举报,直言与吴亦凡有关?

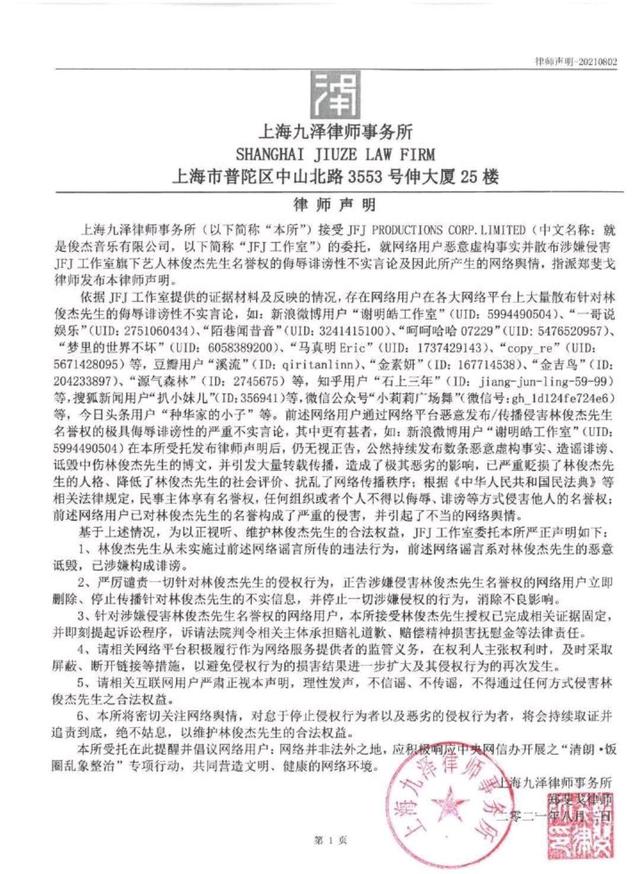
目前那个实名举报林俊杰和潘玮柏的谢明皓工作室被禁言了,这次真的不是浪浪捂嘴,实在是他已经疯疯癫癫很久了,一直以来娱乐圈一有风吹草动他就要出来哗众取宠。

吴亦凡被抓后,有个叫谢明皓的实名举报潘玮柏和林俊杰,昨晚林俊杰方发声明后,现在潘玮柏也发声明了!称通过编造聊天记录、举报的方式,散布谣言对潘玮柏进行恶意攻击,已构成侵犯潘玮柏名誉权。

有网友表示:“支持林俊杰刚到底。没做过就是没做过,黄泉路人少瞎几把造谣了,每次不知道在哪听的。“我朋友说”“我闺蜜说”你们就信,出了两封律师函还不信?那你们自己去当法官”

目前谢明皓工作室“因违法社区公约,该用户暂时处于禁言状态”,网络不是不法之地,如果有锤就放锤,有证据就直接向警察提供,不需要提前在网络上煽动大家情绪,从而达到自己的目的(涨粉引流等),如果没事做请找个班上着。
八月过了三天,才想起来拾出七月的一点碎片。
疫情带来的紧张总会过去,就像被烧烤火锅堆出来的肉总会减掉,就像六月约不上的酒总会在七月喝掉,然后我们还是能够和朋友相拥,和爱人亲吻,和亲人相聚。
举报/反馈
