【摘要】 「本文来源:深圳商报」近日,新华社记者通过随机应聘,卧底网红奶茶店奈雪的茶,发现其多家分店存在蟑螂乱爬、水果腐烂、抹布不洗、标签不
「本文来源:深圳商报」
近日,新华社记者通过随机应聘,“卧底”网红奶茶店奈雪的茶,发现其多家分店存在蟑螂乱爬、水果腐烂、抹布不洗、标签不实等问题。

8月3日凌晨,#新华社记者卧底奈雪的茶打工#冲上了热搜。
来源:新华网
有蟑螂?“不用管它”
前不久,新华社记者应聘进入奈雪的茶北京西单大悦城店,成为一名实习茶饮师,负责面包区“上包”工作,即把后厨做好的面包从货架摆放到橱窗,并帮助顾客选购面包。
上岗当天,记者看见一只指甲盖大小的蟑螂,从面包展柜底部爬向面包制作间。记者马上报告同组值班店员,但得到“没事,不用管它”的答复。
“水吧和面包房有蟑螂”在许多店员看来十分“正常”。入职第二天,一些店员告诉记者,虽然店里要求很高,但“忙起来就顾不上那么多了”。
水果发黑?“不要浪费”
在奈雪的茶长安商场店,一些发黑的芒果摆放在后厨的桌子上,员工被提醒要去掉“黑色”部分继续使用,“不要浪费,稍处理一下即可”。

记者看到,一些标签纸等杂物不小心掉进芒果泥里,杂物被挑拣出来后芒果泥继续使用。
生产标签手工更新
一款“软欧包魔法棒”系列产品,按要求应在4小时内售完。但一些员工会将未售完的产品及时更改时间标签再卖。
奈雪饮品“霸气柠檬油柑”保质期只有一天。但在“奈雪的茶”北京西单大悦城店,生产标签为手工输入。因操作失误,出现过工作人员错将当天该品生产日期打成前一天的情况。直到晚上闭店时,店长才发现。工作人员在群中私下处理了此事,相关情况并未对消费者公示,也未采取任何补救措施。

清洗抹布?“完全不用”
记者在工作中看到,员工用同一个手套,同时处理不同的食物,且几乎从不更换。遇到客流高峰期,店长等其他工作人员会直接到后厨上手操作,很多时候不戴手套直接处理食材。
《中华人民共和国食品安全法》规定:“餐具、饮具和盛放直接入口食品的容器,使用前应当洗净、消毒,炊具、用具用后应当洗净,保持清洁。”
记者在被安排“擦盘子”期间,多次询问店员一块抹布擦几十个盘子是否需清洗抹布,得到“完全不用”的答复。
奶茶店要求擦拭桌面的毛巾4小时必须更换,每次更换后要打上时间标签。但记者在面包展区仅2天,就遇到了2次没有及时更换的情况。
日常不清洁,检查才清洗
暗访现场,记者看到,不少员工直接踩着清洗食材的桌面,从较高橱柜中取食材,且未做任何清洁处理。
但每次上级来检查时,店员们就会临时整理地面卫生,对平日较为繁杂的后厨进行系统清理,紧急清洗各种机器。
“奈雪的茶”并非个案。北京市市场监管局此前在突击检查中发现,部分茶饮店使用过期的、不新鲜或“三无”物料等问题,并责令其整改。
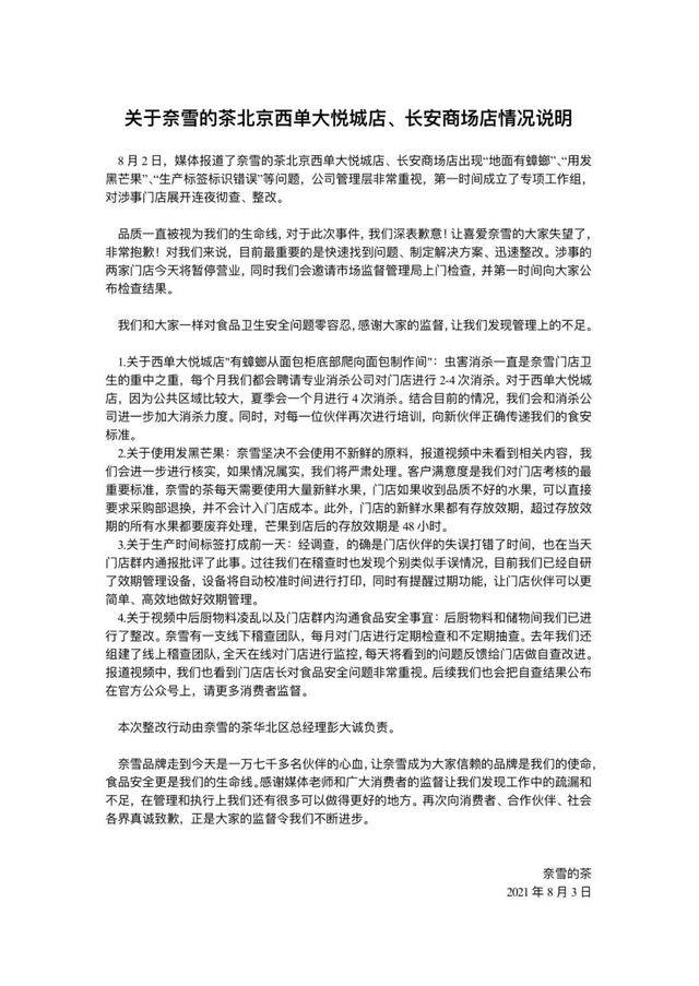
针对新华社的卧底曝光,奈雪的茶紧急做出了回应。8月3日凌晨5点,奈雪官方微博发出情况说明,表示公司对以上反映的问题非常重视,第一时间成立了专项工作组,对涉事门店展开连夜彻查、整改,同时,奈雪会邀请市场监督管理局上门检查,并第一时间向大家公布检查结果。

新茶饮是食品安全卫生重灾区
奈雪的茶并非个案。
早在 2019 年,奈雪的茶因员工“徒手操作,未佩戴口罩”被深圳市市场监管部门执法人员通报,喜茶在苏州的两家门店也因卫生问题被查封整改。
今年 2 月,上海市场监管部门突击检查了一批网红奶茶品牌门店,发现多个品牌存在后厨杂乱、产品保质期不明、半成品露天摆放等问题。
今年6月,南京市玄武区市场监管局公布的专项抽检结果显示,喜茶在微生物、糖类方面存在风险。而在2018年、2019年喜茶也均出现喝出“异物”等问题。
上海市市场监管部门今年上半年对1点点、茶百道、7分甜、都可(coco)、熊姬等多个品牌奶茶店突击检查发现,食品标签不明确、冰箱内食物不加盖、操作区卫生不达标、物品与食品混放等现象普遍存在。
为严查严管各种网红奶茶店不合格现象,国家市场监管总局在2018年6月12日发布《关于加强现制现售奶茶果蔬汁监督管理的通知》,提出了对网红饮品的具体管理、监督要求。
来源 新华社、食品观察家、证券时报·e公司
编辑 余虹洁
责编 肖晓君
监制 陈姝
校审 喻方华
点击在看,让更多朋友看到!
