【摘要】 文 | 金卫"茶饮第一股"奈雪的茶遭遇黑天鹅。8月3日,奈雪的茶港股低开低走,盘中一度大跌逾10%,截止发稿时,奈雪的茶仍大跌9%,价格为9
文 | 金卫
"茶饮第一股"奈雪的茶遭遇黑天鹅。

8月3日,奈雪的茶港股低开低走,盘中一度大跌逾10%,截止发稿时,奈雪的茶仍大跌9%,价格为9.9港元,总市值为170亿港元。

新华社卧底调查
消息面上,8月2日,新华社发布"记者"卧底"网红奶茶店打工见闻:蟑螂"不用管"、标签随意换……"文章,曝光了奈雪的茶种种涉及食品安全的乱象,当天,"新华社记者卧底奈雪的茶打工"还冲上了微博热搜。
据新华社报道称,上岗当天,记者看见一只指甲盖大小的蟑螂,从面包展柜底部爬向面包制作间。记者马上报告同组值班店员,但得到"没事,不用管它"的答复。在"奈雪的茶"长安商场店,一些发黑的芒果摆放在后厨的桌子上,员工被提醒要去掉"黑色"部分继续使用,"不要浪费,稍处理一下即可"。
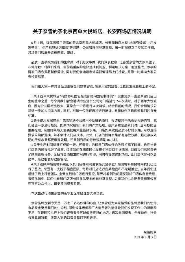
8月3日早间,奈雪的茶通过官方微博对新华社的报告一一给出回应。

奈雪的茶表示,公司第一时间成立了专项工作组,对涉事门店展开连夜彻查、整改。对于此次事件,公司深表歉意。
奈雪的茶表示,品质一直被视为我们的生命线,对食品卫生安全问题零容忍。对于此次事件,我们深表歉意!让喜爱奈雪的大家失望了,非常抱歉!
奈雪的茶表示,涉事的两家门店今天将暂停营业,同时我们会邀请市场监督管理局上门检查,并第一时间向大家公布检查结果。
今年6月30日,奈雪的茶正式在港挂牌,成为"新式茶饮第一股"。
自6月18日奈雪启动公开招股以来,中小投资者表现出空前热情,超额认购432倍,暗盘一度涨超10%。
但没想到的是,奈雪上市首日就惨遭抛售,开盘之后低开低走,股价最低一度触及16.7港元,最终报收于17.1港元,较发行价跌去了13.5%。
创始人赵林甚至在上市现场称:"今天是大量散户抛售的一天,海外的一些机构给我发微信说,第一天有50%的散户有可能要抛售......这就是我们快速吸货的一天"。
没想到这只是开始,上市一个多月后,奈雪的茶进入连绵阴跌的过程,上市一个多月后,由高点18.98港元跌到如今的9.9港元,跌幅达到48%,近乎腰斩,市值也由高峰时的325亿市值缩水至170亿港元,缩水155亿港元,约合人民币128亿。
茶饮的盈利困境
茶饮是一门好生意吗?近年来,新崛起的茶饮赛道异常热闹,奈雪的茶、喜茶、蜜月冰城等不断地开店,全国各地扩张规模,各路资本疯狂涌入,生怕搭不上茶饮这班车。
从奈雪的茶上市来看,茶饮这门生意为什么不香了呢?如果没有新华社曝光的食品卫生问题,奈雪的茶股价也一直处于下行通道,根源在于公司自身业绩并不怎么样。

从营收来看,2018年奈雪的茶共实现营业收入10.68亿元,2019年已经增加到25.01亿元,增速为134%。2020年前三季度,奈雪的茶营收增速有所放缓,实现营业收入为21.14亿元,同比增长20.8%。
营收增长迅速,但是奈雪的茶至今还处于亏损状态,2018年亏损6973万元,2019年亏损3968万元,2020年前三季度亏损2751万元。
从招股书来看,奈雪的茶经营利润率只有不足10%,2020年三季度受到疫情的影响,经营利润率下降到4.8%。利润大幅下滑背后,主要在于成本上升,从成本构成上看,材料成本、人工成本、房租成本占比较大,且近三年呈现逐年上升的趋势。
以2020年三季度为例,奈雪的茶材料成本占比高达38.4%,人工成本达到28.6%,房租的成本达到12%。如果奈雪的继续加大开店进程,这些成本势必会逐渐上升。
到2020年三季度,奈雪的茶门店数量为422家,覆盖中国大陆地区62个城市,奈雪的茶所有门店均为直营,不做任何形式的加盟,这又进一步提高了其成本。
随着奈雪门店数量的增多,奈雪的单店销量不仅没有提升,反而持续下降。
近三年,奈雪的茶单店日均销售额、订单量均出现下降。2018年、2019年、2020年前三季度,单店日均销售额分别为3.07万元、2.77万元和2.01万元;平均单店每日订单量分别为716、642、465,经营效率出现显著降低。
奈雪一个单店的想要收回185万的单店投资,需要完成17.2万单,如果以2020年日均的470单计算,那么奈雪单店回本周期要达1年。
在融资方面,2018年3月,奈雪完成A+轮融资。2020年年底,奈雪的茶得云锋基金和太盟投资的超1亿美元C轮融资,估值达到20亿美元(130亿港元),按照发行价计算,奈雪的茶上市时的市值将达到300亿港元,半年内实现了翻倍。
奈雪之所以获得资本追捧,主要是市场以消费公司对其进行估值,尤其是农夫山泉、泡泡玛特等公司港股上市之后,造富神话不断。
但是到了茶饮这里,似乎不凑效了,上市即巅峰,这也让蜂拥而至的资本血亏。
事实上,目前茶饮赛道已经有些拥挤堪,茶饮这门生意早已不再是"金山、富矿",各个茶饮公司竞争激烈,资金周转慢、回收成本难,这个看起来不错的生意,实则风险重重,这也是奈雪的茶跌跌不休的重要原因。
