【摘要】 到底是谣言还是确有其事?网传吴亦凡强奸案,拱出了林俊杰等艺人,林俊杰方面发布了澄清说明!在吴亦凡因为涉嫌强奸被刑事拘留后,网络突然
到底是谣言还是确有其事?网传吴亦凡强奸案,拱出了林俊杰等艺人,林俊杰方面发布了澄清说明!

在吴亦凡因为涉嫌强奸被刑事拘留后,网络突然爆出大瓜!纷纷传言吴亦凡拱出了林俊杰等人,并称他们都涉嫌吸毒和聚众嫖娼!



林俊杰是一代音乐才子,是很多人心中的偶像,突然爆出这样的情况难免让不少人感到失望!
基于证据事实不清晰,不传谣不造谣,因为不排除有心之人在故意搞事,仅仅凭借一些单方面的说辞不能说明任何问题!

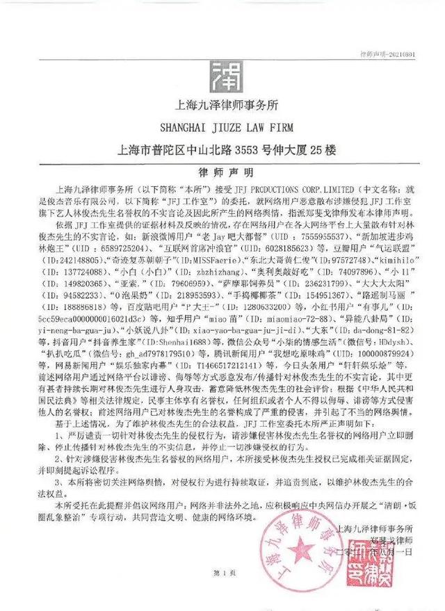
果然,8月1日和2日连发两道澄清声明,并宣称要追究造谣之人,律师声明如下:
“网络用户以诽谤、侮辱等方式恶意发布/传播关于林俊杰的不实言论,蓄意降低林俊杰先生的社会评价,已对其名誉权造成严重的侵害,并引起了不当的网络舆情,要求相关主体立即停止侵权行为,律所接受林俊杰授权已完成相关证据固定,并即刻提起诉讼。”


但就在大家都在震惊懵圈的时候,一名叫谢明皓的艺人,实名举报林俊杰和潘玮柏,称他们与吴亦凡都是共犯!他们一起参与了吸毒、强奸幼女!

总之现在的局面有点混乱,估计接下来的爆料会越来越多,但在没有真凭实据的情况下,别妄下结论,更不要参与诽谤和造谣!
互联网不是法外之地,如果蓄意污蔑和编造谎言中伤他人,则是犯罪行为,会以诽谤定罪!

根据《刑法》第二百四十六条规定:
“以暴力或者其他方法公然侮辱他人或者捏造事实诽谤他人,情节严重的,处三年以下有期徒刑、拘役、管制或者剥夺政治权利。”
所以,大家再等等看,以警方调查结果为准!
