【摘要】 虽然说吴亦凡的事情已经尘埃落定了,毕竟人都已经被抓了,但其实在吴亦凡之后还是有后续的瓜的,因为在娱乐圈产业链这块,不可能只有吴亦凡
虽然说吴亦凡的事情已经尘埃落定了,毕竟人都已经被抓了,但其实在吴亦凡之后还是有后续的瓜的,因为在娱乐圈产业链这块,不可能只有吴亦凡一个人,那么也就意味着吴亦凡背后估计还有其他明星,大家都想知道谁和吴亦凡是一丘之貉。

而这个时候不少人都在爆料,说了林俊杰的名字,林俊杰的路人缘很高,大家也没有想到会有这么多人会爆料是林俊杰,但是如此多人的人都这么说,大家还真的都信了,开始讨论林俊杰的瓜,于是林俊杰的事情开始大范围地传开了。

这种事情的影响力是很大的,因为大家正在讨论吴亦凡很上头的时候,你说一句我讲一句立马就传开了,大家也会说“林俊杰看着人不错啊,怎么会和吴亦凡一样呢?”但在这种上头的时候,想想看吴亦凡都坐牢了,还有什么是不能相信的?所以林俊杰的事情大家不仅信了而且开始好奇他会不会被供出来。

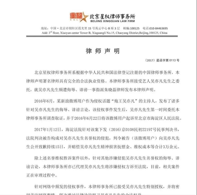
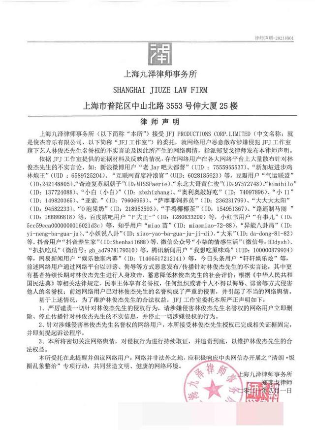
然后林俊杰就发律师函了,这次可是全平台告啊,我们看不少明星发律师函一般只会针对一个平台的用户,而林俊杰这次发律师函,如果你仔细去看的话就会发现,几乎是所有平台都告了,你熟悉的具有讨论度的平台全都告了个遍,由此就可以看出林俊杰这边辟谣的力度。

这个时候大家会说,林俊杰都这么告人了,说明林俊杰是被造谣的吧?可问题又来了,因为吴亦凡的事情,发律师函真的已经不具备可信性了,吴亦凡当初也告过不少人啊,之前有人说吴亦凡选妃之类的事情,就被吴亦凡告了,而关键是吴亦凡还告赢了,现在再看,这些都是事实啊,怎么事实吴亦凡也可以告赢呢?

由此可见,告网友是没有可信度的,不管是不是真的,明星告素人都可以赢。当然,也有一定的区别,明星告诽谤,一般都是真的造谣,而明星告名誉权,那可就不一定了,明星真的做了某件事告名誉权也是可以赢的,吴亦凡告的都是名誉权。

而好巧不巧,林俊杰这次告的也是名誉权,瞬间让人对他不那么相信了,既然都这么有底气地起诉了,怎么就不敢告诽谤呢?反而告名誉权,显得那么没有说服力。

哈哈,不管林俊杰是否参与其中,感觉他都恨极了吴亦凡吧?因为无论如何他都被牵扯其中了。
