奈雪的茶回应卫生问题:对涉事两门店暂停营业

奈雪的茶回应卫生问题:对涉事两门店暂停营业

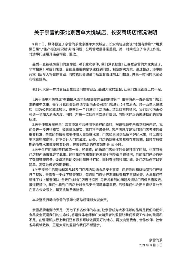
新京报讯(记者 王子扬)据新华社报道,记者卧底进入奈雪的茶发现其部分门店存在蟑螂乱爬、水果腐烂、抹布不洗、标签不实等问题。8月3日早
河南新增2+15!最初感染者与缅甸入境患者的毒株高度同源

河南新增2+15!最初感染者与缅甸入境患者的毒株高度同源

2021年8月2日0时-24时,我省新增本土确诊病例2例(郑州市1例、商丘市1例);新增本土无症状感染者15例(郑州市15例);无新增疑似病例。截
烟台开发区确诊2例新冠肺炎轻型病例 启动五区全员核酸检测

烟台开发区确诊2例新冠肺炎轻型病例 启动五区全员核酸检测

中新网烟台8月3日电 (王娇妮)烟台市政府新闻办公室官方微博消息,8月3日凌晨,烟台市经济技术开发区确诊2例新冠肺炎轻型病例,烟台市3日启
郎平已明确表示退休,中国女排帅位之争,一人最合适

郎平已明确表示退休,中国女排帅位之争,一人最合适

东京奥运会球类项目最大的冷门一定属于中国女排,作为卫冕冠军,2019年女排世界杯的冠军,小组赛三连败提前两轮出局!女排提前两轮退出奥运
扬州确诊病例升至94例!“棋牌室传染链”再扩散!浙江一地紧急通知...

扬州确诊病例升至94例!“棋牌室传染链”再扩散!浙江一地紧急通知...

本文转自【钱江晚报】;8月2日0—24时,31个省(自治区、直辖市)和新疆生产建设兵团报告新增确诊病例90例,其中本土病例61例(江苏45例,
保罗1.2亿续约,太阳宣告无冠,布克是否会前往纽约

保罗1.2亿续约,太阳宣告无冠,布克是否会前往纽约

随着NBA休赛期到来,市场正式开放,很多交易络绎不绝的发生。不出意外保罗以4年1 2亿美元的合同留守太阳,继续伴随布克与艾顿成长,并且在
山东烟台经济技术开发区新增2例新冠肺炎确诊病例

山东烟台经济技术开发区新增2例新冠肺炎确诊病例

新华社济南8月3日电(记者张武岳)记者3日从山东省烟台市委统筹疫情防控和经济运行工作领导小组获悉,烟台市经济技术开发区3日凌晨确诊2例
民航联盟:必须学会接受生活的不完美,女排出局主帅郎平称将引退

民航联盟:必须学会接受生活的不完美,女排出局主帅郎平称将引退

民航联盟东京综合消息:中国女排尽管在前晚的小组赛中完胜意大利,但仍因为之前遭遇三连败而无缘进入八强,宣告卫冕失败。主教练郎平表示,
东京奥运,中国女排为何能完胜阿根廷?球迷给出答案,且大局已定

东京奥运,中国女排为何能完胜阿根廷?球迷给出答案,且大局已定

东京奥运,中国女排为何能完胜阿根廷?球迷给出答案,且大局已定。网友热议一针见血地指出:早点类似打意大利和阿根廷这样排兵布阵,估计会
山东烟台确诊2例新冠肺炎轻型病例,均为美容院员工

山东烟台确诊2例新冠肺炎轻型病例,均为美容院员工

8月3日凌晨,烟台市经济技术开发区确诊2例新冠肺炎轻型病例。高某、马某某均为烟台华怡美容院职工。7月30日晚,开发区在对扬州等地来烟返烟