太空采血记

太空采血记

01:25为了监测航天员的健康状况,每隔一段时间都要采血化验,只不过在太空中,这项工作是由航天员自己完成的。在太空中采血和在地面有什么
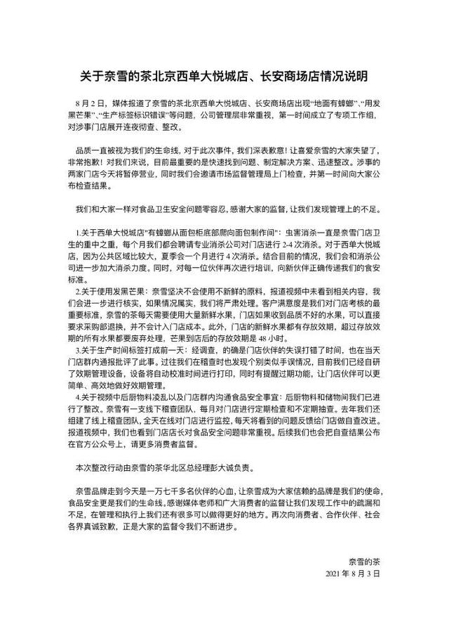
奈雪的茶回应卫生问题:对涉事门店展开连夜彻查、整改

奈雪的茶回应卫生问题:对涉事门店展开连夜彻查、整改

新京报贝壳财经讯 8月3日,@奈雪的茶Nayuki微博发布情况说明称,8月2日,媒体报道了奈雪的茶北京西单大悦城店、长安商场店出现地面有蟑螂
贵州一小区8条狗遛弯后中毒身亡,多位狗主人情绪崩溃哭到失声,警方...

贵州一小区8条狗遛弯后中毒身亡,多位狗主人情绪崩溃哭到失声,警方...

00:398月2日,贵州黔西南某小区,有多只宠物狗先后口吐白沫死亡,原因疑吃地上神秘鸭骨头中毒死亡。据一狗主人称,早上自己妈妈就是按常日
贵州一小区8条狗遛弯后中毒身亡,警方介入

贵州一小区8条狗遛弯后中毒身亡,警方介入

「本文来源:三峡商报」近日贵州一小区内,有8条宠物犬接连身亡,据狗主人称是误食了鸭骨头,本以为是小孩子吃剩丢弃的,可是当发现小区里
中国29金分布!举重7金,跳水4金,射击4金,游泳3金,乒羽各2金

中国29金分布!举重7金,跳水4金,射击4金,游泳3金,乒羽各2金

中国军团目前已经拿到29枚金牌,已经超越里约奥运会的26枚金牌。在接下来还有6个比赛日的争夺,中国军团势必将会有更多的金牌入账。而中国
本土病例昨日新增61+23!涉及8省份超12个城市!上海浦东机场发现...

本土病例昨日新增61+23!涉及8省份超12个城市!上海浦东机场发现...

「本文来源:北京青年报」据国家卫健委消息,8月2日0时至24时,31个省(自治区、直辖市)和新疆生产建设兵团报告新增确诊病例90例,其中境
吴亦凡蜡像换囚服?个别网友杜撰谣言太不地道

吴亦凡蜡像换囚服?个别网友杜撰谣言太不地道

吴亦凡蜡像换囚服?个别网友杜撰谣言太不地道近日还有网友声称自己去了上海的杜莎夫人蜡像馆,发现吴亦凡的蜡像还在展位上,但衣服从白西装
不是所有门诊停诊!除高暴露风险专科外 南京医院各科室正常门诊

不是所有门诊停诊!除高暴露风险专科外 南京医院各科室正常门诊

「本文来源:江苏交通广播网」8月2日上午,南京市召开第十三场新冠肺炎疫情防控新闻发布会。南京市卫健委副主任杨大锁就南京市新冠肺炎疫情
奈雪的茶盘初股价大跌逾10%

奈雪的茶盘初股价大跌逾10%

来源:中国证券报·中证网作者:张枕河  中证网讯(记者 张枕河)8月3日港股盘初,奈雪的茶股价大跌逾10%。据Wind数据,截至9:45,其下
德尔塔!——江津2例病例感染毒株

德尔塔!——江津2例病例感染毒株

7月30日8时30分江津区报告2例新冠肺炎确诊病例经过对咽鼻咽拭子标本进行基因测序结果显示为德尔塔(Delta)变异毒株截至8月1日12时江津、大