网红奶茶店“奈雪的茶”发现蟑螂 店员:没事,不用管它

网红奶茶店“奈雪的茶”发现蟑螂 店员:没事,不用管它

科幻网8月3日讯(康文颖) 甜甜的奶茶已经成为了很多年轻人生活的一部分,其地位完全不输给快乐肥宅水(可乐)。随着奶茶的火爆,奶茶店的
奈雪的茶回应门店脏乱问题,新茶饮第一股的“水逆”何时才到头

奈雪的茶回应门店脏乱问题,新茶饮第一股的“水逆”何时才到头

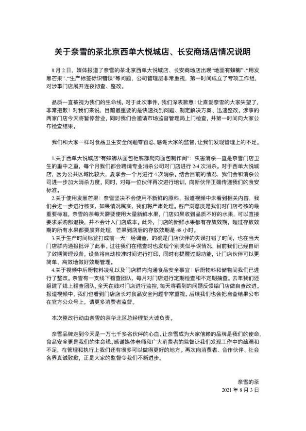
记者 | 卢奕贝编辑 | 昝慧昉1据新华社8月2日报道,奈雪的茶北京西单大悦城店、长安商场店出现蟑螂乱爬、腐烂水果继续用、产品标签随意
地面有蟑螂、用发黑芒果 奈雪的茶回应:对涉事门店展开连夜彻查...

地面有蟑螂、用发黑芒果 奈雪的茶回应:对涉事门店展开连夜彻查...

【TechWeb】8月3日消息,日前,有媒体报道了奈雪的茶北京西单大悦城店、长安商场店出现地面有蟑螂、用发黑芒果、生产标签标识错误等问题,
奈雪回应门店卫生问题:涉事门店停业,连夜彻查、整改

奈雪回应门店卫生问题:涉事门店停业,连夜彻查、整改

来源:新浪港股8月3日凌晨,奈雪的茶在其官方微博回应北京西单大悦城店、长安商场店被指地面有蟑螂、用发黑芒果、生产标签标识错误等问题。
河南各地加强新冠肺炎疫情防控 坚决防止蔓延扩散

河南各地加强新冠肺炎疫情防控 坚决防止蔓延扩散

  7月31日下午,河南省委召开新冠肺炎疫情防控工作专题会议,研判分析形势,安排部署全省疫情防控工作。全省各地迅速响应,坚持“外防输
郑州卫健委主任被免职,一位新官火速上马,果然不简单

郑州卫健委主任被免职,一位新官火速上马,果然不简单

据环球时报报道,7月31日,记者从相关部门了解到,郑州市委决定免去付桂荣同志的市卫健委党组书记、主任职务,责令市卫健委党组对郑州市第
郑州疫情再现,河南安阳进入疫情防控应战状态

郑州疫情再现,河南安阳进入疫情防控应战状态

受南京德尔塔病毒扩散影响,郑州在暴雨灾后同时经历着疫情大考。郑州市第六人民医院成为本次疫情焦点,新增病例持续增加,为做好本次疫情防
“我们一定会战胜这次疫情”郑州市六院闭环管理情况平稳有序

“我们一定会战胜这次疫情”郑州市六院闭环管理情况平稳有序

河南日报客户端记者 何可7月31日,因疫情防控需要,根据郑州市新冠肺炎疫情防控领导小组办公室发布的通告,郑州市第六人民医院采取闭环管
自由市场交易汇总(下):湖人没钱匹配卡皇合同,保罗高薪留太阳

自由市场交易汇总(下):湖人没钱匹配卡皇合同,保罗高薪留太阳

太阳:贾维尔-麦基1年500万美元加盟太阳。麦基的到来补强了太阳内线,更是给太阳带来不少的快乐啊!保罗跳出合同后,和太阳签下4年1 2亿美
4年3700万!卡皇远赴芝加哥,詹姆斯成为阵中效力时间最长的球员

4年3700万!卡皇远赴芝加哥,詹姆斯成为阵中效力时间最长的球员

随着湖人连续签下三将,不断扩充球队大名单,让不少球迷看到湖人再次夺冠的希望,有新球员的加盟,就有旧将离开。据名记报道,卡鲁索经纪人