赛季最好成绩!谢震业20秒34晋级,今晚冲击决赛,标枪双姝冲奖牌

赛季最好成绩!谢震业20秒34晋级,今晚冲击决赛,标枪双姝冲奖牌

北京时间8月3日,东京奥运会田径比赛继续进行,多位中国选手出战预赛,男子200米第1轮,谢震业跑出20秒34的个人最好成绩,顺利晋级半决赛,
再次评论吴亦凡事件,痛斥背后的黑资本势力,为割韭菜公开助恶

再次评论吴亦凡事件,痛斥背后的黑资本势力,为割韭菜公开助恶

摘要:吴亦凡被刑拘之后,就有人民日报、中央政法委、央视等官方纷纷发声谴责不良艺人,演艺圈的官方声音也出来了。几乎同时,中国影协、中
刚刚!武汉“保卫战”打响!

刚刚!武汉“保卫战”打响!

“疫情就是命令 防控就是责任”,2021年,新冠疫情再次牵动全国万亿人心,武汉“保卫战”再次打响。【越乔】坚信,武汉一定能打赢,全国一
快讯丨男子百米飞人大战,谢震业小组第五未能晋级半决赛

快讯丨男子百米飞人大战,谢震业小组第五未能晋级半决赛

「本文来源:钱江晚报」在刚刚结束的东京奥运会男子100米短跑预赛中,在第三小组出战的浙江名将谢震业跑出了10秒16的成绩,排名小组第五,
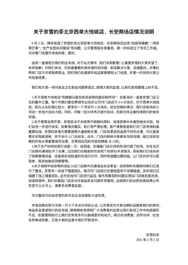
奈雪的茶被曝存食品卫生问题 公司回应称涉事门店停业整改

奈雪的茶被曝存食品卫生问题 公司回应称涉事门店停业整改

中国网财经8月3日讯(记者 钟文鑫)8月2日,有媒体曝光奈雪的茶多家分店存在蟑螂乱爬、水果腐烂、抹布不洗、标签不实等问题,8月3日早间,奈
武汉市民亲历连夜核酸检测:业主群接龙有序下楼,现场准备了大冰块

武汉市民亲历连夜核酸检测:业主群接龙有序下楼,现场准备了大冰块

长江日报8月3日讯 8月3日早上6时许,武汉市新型冠状病毒肺炎疫情防控指挥部发布通告,自2021年8月2日起将武汉经开区沌口街道划定为中风险
感谢郎平!女排东京谢幕战真硬:留下5大火种,3年后再登巅峰?

感谢郎平!女排东京谢幕战真硬:留下5大火种,3年后再登巅峰?

北京时间8月2日,中国女排在奥运会打完了最后一战。在已经提前出局的情况下,中国女排3比0横扫阿根廷女排。张常宁得到18分,李盈莹得到14分
NBA自由市场开启,快速盘点大小鱼流动情况

NBA自由市场开启,快速盘点大小鱼流动情况

NBA自由市场正式开启,快看看休赛期都有什么转会动态吧!述(最多18字1-巴特勒:续约热火巴特勒以4年1 84亿美元顶薪续约热火。上赛季巴特勒
5个亿元先生诞生?湖人连收4将,豪赌4巨头争冠,篮网勇士憋大招

5个亿元先生诞生?湖人连收4将,豪赌4巨头争冠,篮网勇士憋大招

北京时间8月3日,万众瞩目的NBA自由球员签约市场正式开张,短短的数个小时,联盟就诞生四位亿元先生,湖人更是接连收获实力型老将的底薪加
熬走鲍春来,击败过谌龙,科登上演奥运历史奇迹

熬走鲍春来,击败过谌龙,科登上演奥运历史奇迹

科登是羽毛球奥运男单四强历史上首位亚洲和欧洲以外的球员,如果能再进一步获得铜牌,那将为危地马拉夺得历史上的第二枚奥运奖牌文 羊城晚