新华社记者卧底曝光“奈雪的茶”:蟑螂乱爬、水果腐烂、抹布不洗……

新华社记者卧底曝光“奈雪的茶”:蟑螂乱爬、水果腐烂、抹布不洗……

暑期已至,作为深受年轻人追捧的奶茶,将迎来销售旺季。但上海市市场监管部门今年上半年对1点点、茶百道、7分甜、都可(coco)、熊姬等多个
快评丨奈雪的茶再曝“蟑螂出没”,这是拿消费者的健康赌博

快评丨奈雪的茶再曝“蟑螂出没”,这是拿消费者的健康赌博

产品质量和品质,才是一个品牌的生存之基。如果把精力和资源都用在做表面功夫,玩花哨噱头上,在食品安全这种关键问题上却得过且过,出问题
奈雪的茶道歉

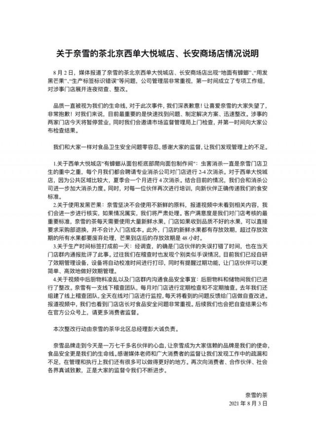
奈雪的茶道歉

8月3日凌晨,奈雪的茶官方微博就新华社记者卧底奈雪的茶打工曝光食品卫生问题,发布情况说明称:对于此次事件,深表歉意,涉事的两家门店今
国务院调查组赴郑州调查,查什么?怎么查?

国务院调查组赴郑州调查,查什么?怎么查?

新京报快讯(记者 吴为 展圣洁)8月2日,河南省政府新闻办召开新闻发布会通报,截至8月2日12时,此次特大洪涝灾害已致302人遇难,50人失
港股手游股午后持续回暖

港股手游股午后持续回暖

  港股手游股午后持续回暖,网易、腾讯、哔哩哔哩跌幅收窄至5%,中手游跌幅收窄至11%。来源: 同花顺金融研究中心举报 反馈
Shams:PJ-塔克2年1500万加盟热火

Shams:PJ-塔克2年1500万加盟热火

直播吧8月3日讯 据Shams报道,消息人士透露,PJ-塔克和热火达成了一份2年1500万美元的合同,其中第二年是球员选项。举报 反馈
王莉霞履新,成全国唯一的“60后”女性省级政府党组书记

王莉霞履新,成全国唯一的“60后”女性省级政府党组书记

极目新闻记者 胡秀文内蒙古自治区政府网站消息,8月2日,内蒙古自治区政府党组召开2021年第3次(扩大)会议,传达学习7月30日中共中央政治
实时更新|武汉将迅速启动全市全员核酸检测

实时更新|武汉将迅速启动全市全员核酸检测

【8月3日11时19分】武汉将迅速启动全市全员核酸检测8月3日,湖北省疫情防控指挥部新闻发布会上,湖北省武汉市人民政府副秘书长李涛介绍,将
“吃,真的很痛苦”

“吃,真的很痛苦”

「本文来源:羊城晚报」东京奥运会女子举重87公斤级决赛昨天在日本东京国际论坛大厦举行,中国选手汪周雨以270公斤总成绩的绝对优势夺冠。
刚和布林肯谈完,又和中国谈!中印第12轮会谈结束,印度想干嘛

刚和布林肯谈完,又和中国谈!中印第12轮会谈结束,印度想干嘛

在时隔近4个月之后,旨在解决中印边境西段对峙的新一轮军长级会谈7月31日在两国边境实控线中方一侧的莫尔多会晤点举行。尽管目前尚未有官方