新华社记者卧底曝光奈雪的茶卫生问题 蟑螂乱爬

新华社记者卧底曝光奈雪的茶卫生问题 蟑螂乱爬

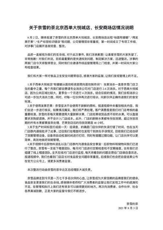
近日,有新华社记者卧底网红奶茶店奈雪的茶,发现其多家分店存在蟑螂乱爬、水果腐烂、抹布不洗、标签不实等问题。该记者应聘进入奈雪的茶北
广岛核爆76周年之际,日本提出各国奥运选手为核爆默哀

广岛核爆76周年之际,日本提出各国奥运选手为核爆默哀

据媒体报道,东京奥运会组委会8月1日透露,对于正值东京奥运会期间的8月6日广岛核爆日,国际奥委会将不会采取呼吁运动员和奥运相关人士默哀
太过张狂!日本要求奥运选手在核爆日默哀遭拒绝,还恶意针对中国

太过张狂!日本要求奥运选手在核爆日默哀遭拒绝,还恶意针对中国

东京奥运会正如火如荼进行中,本次奥运会虽然万众瞩目,但作为主办方的日本却是骚操作频频,以至于招来不少争议。奥运村的简陋条件已经令不
郎平道歉提让贤,选人还是排协说了算,李盈莹将重用,丁霞或淡出

郎平道歉提让贤,选人还是排协说了算,李盈莹将重用,丁霞或淡出

郎平在道歉的时候提出来让贤,把机会留给年轻球员。其实郎平很会说话,不仅接受采访,还是在各种演讲中回答观众的提问,都回答得很得体,可
廉颇老矣,尚能饭否!东京很可能是他们的最后一次奥运会!

廉颇老矣,尚能饭否!东京很可能是他们的最后一次奥运会!

廉颇老矣,尚能饭否!致敬中国奥运军团的这些老将!东京很可能是他们的最后一次奥运会!每年的奥运会新老运动员同台竞技,今年的东京奥运会
交易日开启!11+7悍将拒绝续约雄鹿,3选1匹配热火!杜兰特上热搜

交易日开启!11+7悍将拒绝续约雄鹿,3选1匹配热火!杜兰特上热搜

8月3日NBA2021赛季自由市场的大门终于拉开了帷幕,30支NBA球队都打算在这个夏天分一杯羹,匹配到适合自己的球员,而一些拥有球员选项、合同
感谢吴亦凡为整顿娱乐圈做出的贡献,余生请多坐牢!

感谢吴亦凡为整顿娱乐圈做出的贡献,余生请多坐牢!

01吴亦凡事件引发3家协会齐发声,影响恶劣8月2日,就吴亦凡事件,中国影协、中国音协、中国视协就吴亦凡事件都发声了,就是针对事情的恶劣
Mysteel早读:期钢夜盘大跌超2%,疫情抬头原油重挫

Mysteel早读:期钢夜盘大跌超2%,疫情抬头原油重挫

◎ 中国7月财新制造业PMI 50 3,为2020年5月以来最低,前值 51 3。7月制造业扩张势头边际放缓,市场供给继续扩张,需求开始承压,企业在
多地水泥价格止跌回涨,EVA粒子出厂价格再度上调!

多地水泥价格止跌回涨,EVA粒子出厂价格再度上调!

一、行业观察1,国务院办公厅印发《关于完善科技成果评价机制的指导意见》。2,四川攀枝花首个二孩家庭成功申请到育儿补贴金。3,深交所发
全国首创为二、三孩家庭发补贴金!攀枝花还有这些育儿“大礼包”

全国首创为二、三孩家庭发补贴金!攀枝花还有这些育儿“大礼包”

7月28日,四川省攀枝花市《关于促进人力资源聚集的十六条政策措施》发布。措施中提出,对按政策生育第二个及以上孩子的攀枝花户籍家庭,每