美国男篮战胜西班牙男篮晋级四强,我看好他们能夺冠!

美国男篮战胜西班牙男篮晋级四强,我看好他们能夺冠!

美国男篮战胜了西班牙男篮,挺进了四强,在下一轮他们非常有可能面对的是澳大利亚男篮,他们战胜西班牙,这场比赛可以说是有惊无险,在半场
湖南新增新冠肺炎本土确诊病例6例、无症状感染者2例

湖南新增新冠肺炎本土确诊病例6例、无症状感染者2例

「本文来源:央视」原标题:湖南新增新冠肺炎本土确诊病例6例、无症状感染者2例 来源:央视新闻客户端2021年8月2日0—24时,湖南省
进出南京扬州出租车网约车全面暂停 南京疫情最早发病在7月13日...

进出南京扬州出租车网约车全面暂停 南京疫情最早发病在7月13日...

「本文来源:中国小康网」据央视新闻消息,从7月21日开始,江苏省交通防控组按照全面落实交通防控的要求,采取多项防控措施,要求加强客运
邹敬园拿下中国东奥男子体操第二金

邹敬园拿下中国东奥男子体操第二金

继昨天下午东奥体操男子吊环决赛,我国选手刘洋以15 5分为中国队拿到本届奥运会男子竞技体操首金,也是中国体操队在本节奥运会的首金后,今
是好是坏?湖人举动引热议,著名詹黑难得称赞,各路专家反倒看衰

是好是坏?湖人举动引热议,著名詹黑难得称赞,各路专家反倒看衰

湖人在自由球员市场开启首日就有不少举动,管理层顺利签下特雷弗-阿里扎、韦恩-艾灵顿、德怀特-霍华德和肯特-贝兹莫尔等球员,不过湖人也损
详情来了!南京疫情最早发病在7月13日,禄口机场今起全面消杀,江苏...

详情来了!南京疫情最早发病在7月13日,禄口机场今起全面消杀,江苏...

今天(8月3日)下午,江苏省召开新闻发布会,介绍新冠肺炎疫情防控有关情况。本场发布会要点汇总如下:江苏省累计报告南京禄口国际机场及其
自由市场开启之后,湖人和热火变得越来越强,联盟或将迎来大结局

自由市场开启之后,湖人和热火变得越来越强,联盟或将迎来大结局

自由市场开启第一天,短短几个小时之内发生的交易数不胜数,但是经过仔细的观察之后你会发现,最大的赢家无非就是湖人和热火,最大的输家我
64岁老太隐瞒南京行程还去打牌,扬州一棋牌室已30人确诊

64岁老太隐瞒南京行程还去打牌,扬州一棋牌室已30人确诊

据扬州公安局邗江分局微信公众号“平安邗江”8月3日消息,从南京来扬州的64岁老太毛某宁因涉嫌妨害传染病防治罪被立案侦查。据警方通报,毛
挥泪告别,郎平为中国女排付出了全部,女排精神影响了多少人?

挥泪告别,郎平为中国女排付出了全部,女排精神影响了多少人?

中国女排本届奥运会的比赛全部结束,最终并没有能够小组出线。前三场比赛的失利让女排落入了被动局面,虽然接连3-0击败了意大利女排和阿根
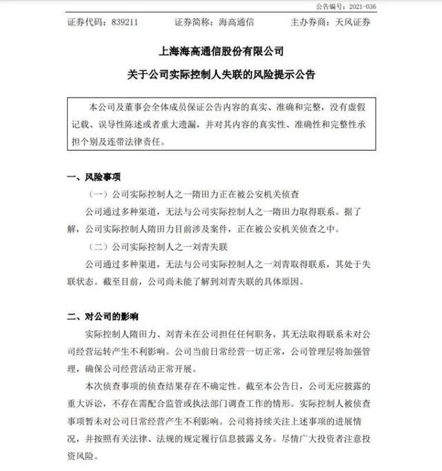
千亿“专网通信”迷案主角隋田力被警方侦查,15家上市公司卷入

千亿“专网通信”迷案主角隋田力被警方侦查,15家上市公司卷入

「本文来源:深圳商报」新三板公司海高通信(839211)最新发布的一则公告,将15家上市公司卷入、涉及上千亿巨资的“专网通信”迷案揭开了面