【摘要】 在这大热天,人们除了冰棍雪糕,最喜欢喝的就是奶茶了吧。奶茶在我们日常生活中已经是随处可见了,奶茶店就更是。但是近日被曝光的一家奶茶
在这大热天,人们除了冰棍雪糕,最喜欢喝的就是奶茶了吧。奶茶在我们日常生活中已经是随处可见了,奶茶店就更是。但是近日被曝光的一家奶茶店可是让众人大跌眼镜,甚至直呼不能看啊!
在出这件事之前,小编也是非常喜欢喝奶茶的,而且,在购买和喝奶茶的时候也是没有一丝顾虑,不会有一丝担心的。但是自从今天看到这则曝光消息之后,我觉得以后买奶茶得小心点了,不,还是少喝点奶茶吧。

事情到底是怎么回事呢,继续往下看吧:

说起“奈雪的茶”,大家应该不会陌生吧,这个品牌的奶茶店也是开的很多了。奈雪的茶,创立于2015年,总部位于广东省深圳市,隶属于深圳市品道餐饮管理有限公司的茶饮品牌。
想当年的“奈雪的茶”也是非常火的:奈雪的茶的出现,打破了过去对茶饮市场局限于低中端品牌的固有认知,通过专注提供优质食材现制的创意茶饮,选址城市高端商业中心核心位置,以及提供富有设计感的体验空间,奈雪的茶走出了一条高端现制茶饮的发展路线。这既是品牌创新的成功,也是茶饮品牌高端化的成功。
并且奈雪的茶还获得了非常多的成就:2019年,中国茶饮十大品牌。2020年,中国茶饮十大品牌。2020年,奈雪的茶创始人彭心荣获“深圳十大青年领袖”] 2020年,奈雪的茶荣获 2020 最佳新消费品牌奖项。 [4]2018年度中国餐饮品牌力百强品牌。 [7] WISE2019新经济之王消费领域品牌之王。第二届中国智慧零售模式创新奖。 [8] 2018年广东餐饮百强企业。 [8] 第二届博鳌国际美食文化论坛.美食金奖。 [8] 中国饮品改变力2018top50最具战略影响力品牌。 [8] 新商业100年度榜.最佳A轮公司。 [8]
但是,就是这样一家那么成功的奶茶品牌,却在近日曝出丑闻:
在近日,新华社记者通过随机应聘,“卧底”网红奶茶店“奈雪的茶”,发现其多家分店也存在蟑螂乱爬、水果腐烂、抹布不洗等问题。
惊人语录:蟑螂不用管
前不久,记者应聘进入“奈雪的茶”北京西单大悦城店,成为一名实习茶饮师,把后厨做好的面包从货架摆放到橱窗,并帮助顾客选购面包。而就在记者上岗当天,记者看见一只指甲盖大小的蟑螂,从面包展柜底部爬向面包制作间。记者马上报告同组值班店员,但得到“没事,不用管它”的答复。
啊这,记者当时当时听到之后是直接惊掉了下巴啊,相信不只是记者,很多小伙伴都是被惊掉了下巴吧。不要急,下面还有更刺激的呢。
腐烂水果继续用,产品标签随意换

“奈雪的茶”,不是个案 如果上面所述只是让你觉得恶心并不感到恐怖的话,那下面这个消息绝对会让你大吃一惊。
“奈雪的茶”并非个案。北京市市场监管局此前在突击检查中发现,有部分茶饮店使用过期的或是不新鲜的三无物料等问题,并责令其整改。今年6月,南京市玄武区市场监管局公布的专项抽检结果显示,喜茶在微生物,糖类方面存在风险。
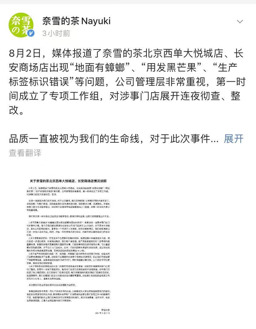
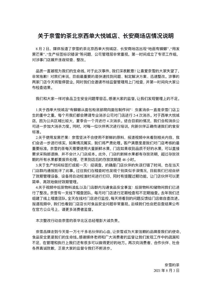
“奈雪的茶”发文道歉,设施门店停业整改 在8月3日05:11,奈雪的茶官方微博发布情况说明,对于此次事件深表歉意,并表示涉事的两家门店暂停营业。

此事随着“奈雪的茶”的道歉和门店停业就算是告一段落了,但是虽然“奈雪的茶”门店停业,就能保证别的一些奶茶店不会有类似的问题了吗?
很难?在现如今这个时代,自己想要创业开一家奶茶店是相对比较容易并且成本比较低的,而且在近些年奶茶这么火爆的情况下,很多人都会去抓住奶茶这个市场,想要从中分一杯羹,因此近些年来奶茶店在以一个恐怖的速度增长,而也就是这样,导致的有很多奶茶店有各种各样的问题就像此次的卫生问题等,这是很值得让人深思的……
好啦,今天的分享就到这里啦。我是小霖食,如果喜欢今天分享的内容,不要忘了点赞转发哦。
